ライントレース用にユニバーサル基板を使って
光センサーの回の回路をユニット化します。
関連:
ライントレース関連記事一覧材料・2.54mmピッチユニバーサル基板
・
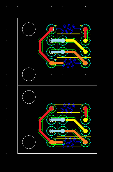
光センサーの回で使用したフォトリフレクタ関連の部品2セット
フォトリフレクタ
LBR-127HLD×2
赤外線LED電流制限用抵抗200Ω×2
プルダウン抵抗47kΩ×2
工具・半田ゴテ一式
・カッターナイフ
2.54mmピッチは電線付き電子部品(リード部品)の多くで使われている寸法規格です。
中途半端な値ですが、これは1/10インチに相当します。アメリカンな感じです。
ユニバーサル基板にはピッチと大きさ以外には
・材料
・パターン形状
・パターンの両面/片面
の違いがあります。
材料は紙フェノールとガラスエポキシ(ガラエポ)の2種類から選ぶことになると思います。
どちらも繊維状の物質を樹脂で固めたもので、繊維強化プラスチック(
Fiber-
Reinforced
Plastics)の一種です。薄い割に強度があるのが特徴です。
紙フェノールとガラエポで耐久性に違いがあるようですが、趣味で使う分にはどちらでも構いません。
パターン形状は丸が並んだだけのものと、一部の丸同士がつながっているものがあります。
とりあえず丸が並んだやつを使います。
パターンが片面だけのものとパターンが両面にあって表裏でつながっている(両面スルーホール)タイプがあります。
パターンを半田ゴテで熱しすぎるとパターンが剝がれてしまいますが、両面スルーホールだと剥がれることがありません。ただ、基板の表面と裏面にそれぞれ配線をつけて配線を交差させたい場合につなげたくない配線がつながることがよくあります。
今回は裏面のみの配線なのでどちらでも構いません。